
各市(州)人民政府,長白山管委會,長春新區、中韓(長春)國際合作示范區管委會,各縣(市)人民政府,各有關部門(單位):
為深入貫徹落實習近平新時代中國特色社會主義思想,扎實推進創新驅動發展戰略的實施,進一步調動和激發全省科技人員的創新創造活力,經省政府同意,決定對在吉林全面振興全方位振興過程中體現新擔當、實現新突破、展現新作為的科學技術人員和組織給予表彰。
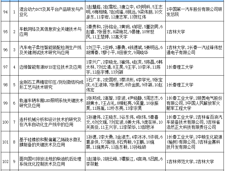
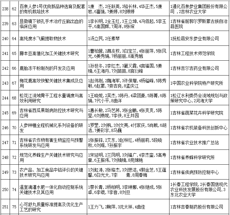
根據《吉林省科學技術獎勵辦法》規定,通過專家評審、復審和省科學技術獎勵委員會全體會議審議,決定授予王家騏院士、王立春研究員“吉林省科學技術特殊貢獻獎”。授予《新型納米孔和納米結構材料的可控構筑及其在能源與環境中的應用》等11個項目吉林省自然科學獎一等獎;《云計算下大數據高效處理的關鍵技術研究與應用》等26個項目吉林省自然科學獎二等獎;《大豆高產高抗的生理機制解析》等24個項目吉林省自然科學獎三等獎。授予《數控機床系列關鍵功能部件可靠性試驗技術與裝備》等4個項目吉林省技術發明獎一等獎;《快響應、精細化廢氣再循環調控關鍵技術》吉林省技術發明獎二等獎;《基于空間波導調制電子束倍增的瞬態真空光電子器件研究》等4個項目吉林省技術發明獎三等獎。授予《遠紫外高靈敏度成像技術及航天應用》等21個項目吉林省科學技術進步獎一等獎;《混合動力DCT及其平臺產品研發與產業化》等83個項目吉林省科學技術進步獎二等獎;《生物可降解聚酯改性填料的制備技術》等102個項目吉林省科學技術進步獎三等獎。希望獲獎者珍惜榮譽,再接再厲,堅持以習近平總書記視察吉林重要講話重要指示精神為指導,全面落實“四個面向”科技創新要求,大力弘揚科學家精神,創造更多世界領先的科技成果。
全省科技工作者要以王家騏院士為代表的獲獎人員為榜樣,不忘初心、牢記使命,大力弘揚“兩彈一星”精神,堅持需求導向和問題導向,圍繞產業鏈部署創新鏈,聚集產業發展需求,集成各類創新資源,著力突破共性關鍵技術,加快科技成果轉化和產業化,為新時代吉林全面振興全方位振興作出新的更大的貢獻!
附件:2020年度吉林省科學技術獎獲獎項目名單


























來源:吉林省科技廳