
中國 AI 正在全球不斷提升影響力。
文 | 劉琳
自 2006 年深度學習算法被提出、2012 年開始大數據爆發式增長以來,人工智能領域的各項技術分支也在不斷發展,人工智能相關的產業化落地方案和商業化模式逐漸清晰,人工智能的細分領域技術分支的代表性企業及其競爭格局也逐漸形成。
近日,中國科學院大數據挖掘與知識管理重點實驗室發布了《 2019 年人工智能發展白皮書》, 對人工智能關鍵技術(計算機視覺技術、自然語言處理技術、跨媒體分析推理技術、智適應學習技術、群體智能技術、自主無人系統技術、智能芯片技術、腦機接口技術等)、人工智能典型應用產業與場景(安防、金融、零售、交通、教育、醫療、制造、健康等)做出了梳理。
并根據調研數據重點分析了人工智能各個細分領域的關鍵技術和產業應用,并推出全球人工智能企業 TOP20 榜單,微軟、谷歌、臉書、百度位列排行榜前列。

白皮書顯示,中國 AI 正在全球不斷提升影響力,成為主導 AI 創新落地的有力競爭者。在人工智能向各行各業滲透的過程中,主要的人工智能技術還掌握在大型科技公司,而人工智能開放創新平臺讓 AI 普惠到更多公司和用戶,對于推動全行業的發展、加速人工智能社會的建設都具有重要推動價值。
1、人工智能關鍵技術不斷取得突破

1、計算機視覺技術
計算機視覺(Computer Vision)是一門研究如何使機器“看”的科學, 更進一步地說,是指用攝影機和電腦代替人眼對目標進行識別、跟蹤和 測量的科學。近幾年計算機視覺技術實現了快速發展,其主要學術原因是 2015 年基于深度學習的計算機視覺算法在 ImageNet 數據庫上的識別準確率首次超過人類,同年 Google 也開源了自己的深度學習算法。計算機視覺系統的主要功能有圖像獲取、預處理、特征提取、檢測/分割和高級處理。

2、自然語言處理技術
自然語言處理(Natural Language Processing)是一門通過建立形式化的計算模型來分析、理解和處理自然語言的學科,也是一門橫跨語言學、計算 機科學、數學等領域的交叉學科。自然語言處理,是指用計算機對自然語言的形、音、義等信息進行處理,即對字、詞、句、篇章的輸入、輸出、識別、 分析、理解、生成等的操作和加工。自然語言處理的具體表現形式包括機器翻譯、文本摘要、文本分類、文本校對、信息抽取、語音合成、語音識別等。可以說,自然語言處理就是要計算機理解自然語言,自然語言處理機制涉及 兩個流程,包括自然語言理解和自然語言生成,自然語言理解是讓計算機把輸入的語言變成有意思的符號和關系,然后根據目的再處理;自然語言生成則是把計算機數據轉化為自然語言。實現人機間的信息交流,是人工智能界、計算機科學和語言學界所共同關注的重要問題。
? ? ? ?

? ? ? ?自然語言處理的研究可以分為基礎性研究和應用性研究兩部分,語音和文本是兩類研究的重點。基礎性研究主要涉及語言學、數學、計算機學科等領域,相對應的技術有消除歧義、語法形式化等。應用性研究則主要集中在一些應用自然語言處理的領域,例如信息檢索、文本分類、機器翻譯等。由于我國基礎理論即 機器翻譯的研究起步較早,且基礎理論研究是任何應用的理論基礎,所以語法、句法、語義分析等基礎性研究歷來是研究的重點,而且隨著互聯網網絡技術的 發展,智能檢索類研究近年來也逐漸升溫。近年來,計算機視覺在產業界和學術界不斷取得突破,取得代表性成果的組織有谷歌、阿里、百度、搜狗、科大訊 飛等公司,清華大學、Allen 人工智能研究所等高校/研究所以及其他多種類型的組織或個人。
? ? ?
?
3、跨媒體分析推理技術
以往的媒體信息處理模型往往只針對某種單一形式的媒體數據進行推理分析,比如圖像識別、語音識別、文本識別等,而越來越多的任務需要像人一樣能夠協 同綜合處理多種形式(文本、音頻、視頻、圖像等)的信息,這就是跨媒體分析與推理。跨媒體是一個比較廣義的概念,既表現為包括網絡文本、圖像、音頻、 視頻等復雜媒體對象混合并存,又表現為各類媒體對象形成復雜的關聯關系和組織結構,還表現在具有不同模態的媒體對象跨越媒介或平臺高度交互融合。

通過“跨媒體”能從各自的側面表達相同的語義信息,能比單一的媒體對象及其特定的模態更加全面地反映特定的內容信息。相同的內容信息跨越各類媒體對象交叉傳播與整合,只有對這些多模態媒體進行融合分析,才能盡可能全面、正確地理解這種跨媒體綜合體所蘊涵的內容信息。跨媒體分析推理技術主要包括跨媒體檢索、跨媒體推理、跨媒體存儲幾個研究范疇,可應用于網絡內容監管、輿情分析、信息檢索、智慧醫療、自動駕駛、智能穿戴設備等場景。
4、智適應學習技術
作為教育領域最具突破性的技術,智適應學習技術 ( Intelligent Adaptive? Learning) 模擬了老師對學生一對一教學的過程,賦予了學習系統個性化教學的能力和傳統千人一面的教學方式相比,智適應學習系統帶給了學生個性化的學習體 驗,提升了學生的學習投入度和學習效率。采用了智適應學習技術的學習系統能夠針對學生的具體學習情況提供個性化學習解決方案,包括定位學生的知識漏洞、 持續性地評估學生的學習能力水平和知識狀態、實時動態提供個性化學習內容。智適應學習技術讓教育領域一直困擾的質 量、成本、可獲取性三大矛盾因素變成了歷史。
智適應學習技術體系包括知識狀態診斷、能力水平評測和學習內容推薦等。知識狀態診斷技術是指通過少量試題,在較短時間精準診斷出學生的知識漏洞,這一技術較常用的算法是知識空間理論。能力水平評測技術是指評測出學生的知識掌握情況,分析出學生得到提升的學習能力、學習思維和學習方法,這一技術較常用的算法是項目反應理論、貝葉斯知識追蹤。學習內容推薦技術是指依據學生學習情況,推薦合適的學習內容,這一技術較常用的算法是機器學習算法,該算法以學生的所有信息為輸入,輸出是學生接下來需要學習的內容,達到最大化學習效率的目的。

? ? ? ?目前在全球已有一億多學生在使用智適應學習系統,覆蓋了各個年齡段,從小學、初中、高中,到高等教育、職業教育和成人教育,已應用到文、理、工、醫等不同學科領域。
5、 群體智能技術
群體智能(collective intelligence)也稱集體智能、群智。群體智能是一種共享的智能,是集結眾人的意見進而轉化為決策的一種過程,用來對單一個體做出隨機性決策的風險。對群體智能的研究,實際上可以被認為是一個屬于社會學、商業、計算機科學、大眾傳媒和大眾行為的分支學科,研究從夸克層次到細菌、植物、動物以及人類社會層次的群體行為的一個領域。
群體智能最早源于對以螞蟻、蜜蜂等為代表的社會性昆蟲的群體行為的研究,自1991年意大利學者Dorigo提出蟻群優化(Ant Colony Optimization, ACO)理論開始,群體智能作為一個理論被正式提出,并逐漸吸引了大批學者的關注,從而掀起了研究高潮。1995年,Kennedy 等學者提出粒子群優化算法(Particle Swarm Optimization, PSO),此后群體智能研究迅速展開。目前群體智能的研究主要包括智能蟻群算法和粒子群算法,智能蟻群算法主要包括蟻群優化算法、蟻群聚類算法和多機器人協同合作系統。其中,蟻群優化算法和粒子群優化算法在求解實際問題時應用最為廣泛。
6、 自主無人系統技術
自主無人系統是能夠通過先進的技術進行操作或管理而不需要人工干預的系統,是由機械、控制、計算機、通信、材料等多種技術融合而成的復雜系統。自主無人系統可應用到無人駕駛車輛、無人機、服務型機器人、空間機器人、海洋機器人、無人車間、智能工廠等場景中,并實現降本增效的作用。
7、 智能芯片技術
近年來我國學術界和產業界都加大了對芯片技術的研發力度,國內智能計算芯片技術不斷取得新的成果。一些基于傳統計算架構的芯片和各種軟硬件加速方案相結合,在一些人工智能應用場景下都取得了巨大成功,但由于市場需求的多樣性,很難有任何單一的設計和方法能夠很好地適用于各類情況。因此,學術界和產業界涌現出多種專門針對人工智能應用的新穎設計和方法,覆蓋了從半導體材料、器件、電路到體系結構的各個層次。
? ? ??
8、 腦機接口技術
腦機接口(Brain-Computer Interface,BCI)是在人或動物腦(或者腦細胞的培養物)與外部設備間建立的直接連接通路。通過單向腦機接口技術,計算機可以接受腦傳來的命令,或者發送信號到腦,但不能同時發送和接收信號。而雙向腦機接口允許腦和外部設備間的雙向信息交換。2013年,自美國首次宣布啟動“腦計劃”以來,歐洲、日本、韓國等陸續參與“腦科技”競賽項目,據已公開數據表明,全球在腦機接口相關領域的研發支持已經超過200億美元。
2、人工智能賦能產業與應用場景
在人工智能技術向各行各業滲透的過程中,不同產品由于使用場景復雜度的不同、技術發展水平的不同,而導致其成熟度也不同。比如,教育和音響行業的核心環節已有成熟產品,技術成熟度和用戶心理接受度都較高;個人助理和醫療行業在核心環節已出現試驗性的初步成熟產品,但由于場景復雜,涉及個人隱私和生命健康問題,當前用戶心理接受度較低;自動駕駛和咨詢行業在核心環節則尚未出現成熟產品,無論是技術方面還是用戶心理接受度方面都還沒有達到足夠成熟的程度。

在人工智能技術向各行各業滲透的過程中,安防和金融行業的人工智能使用率最高,零售、交通、教育、醫療、制造、健康行業次之。安防行業一直圍繞著視頻監控在不斷改革升級,在政府的大力支持下,我國已建成集數據傳輸和控制與一體的自動化監控平臺,隨著計算機視覺技術出現突破,安防行業便迅速向智能化前進。金融行業擁有良好的數據積累,在自動化的工作流與相關技術的運用上有不錯的成效,組織機構的戰略與文化也較為先進,因此人工智能技術也得到了良好的應用。

零售行業在數據積累、人工智能應用基礎、組織結構方面均有一定基礎。交通行業則在組織基礎與人工智能應用基礎上優勢明顯,并已經開始布局自動駕駛技術。教育行業的數據積累雖然薄弱,但行業整體對人工智能持重點關注的態度,同時也開始在實際業務中結合人工智能技術,因此未來發展可期。醫療與健康行業擁有多年的醫療數據積累與流程化的數據使用過程,因此在數據與技術基礎上有著很強的優勢。制造行業雖然在組織機構上的基礎相對薄弱,但擁有大量高質量的數據積累以及自動化的工作流,為人工智能技術的介入提供了良好的技術鋪墊。
安防:安保、警務、治安、人車流監控等場景全面應用 。

金融:以智能風控為主,同時滲透支付、理賠、投研投顧等場景 。
? ? ? ?
零售:人工智能提升零售全流程運行效率,優化消費者體驗 。
? ? ?
交通:人工智能應用到擁堵分析、路線優化、車輛調度、駕駛輔助等場景,有效改善交通問題 。

教育:由表及里,人工智能技術逐漸深入學習環節。

醫療:從影像分析、輔助診療、健康管理等角度做好醫患助手。

制造:助力生產制造優化,減少重復勞動,實現智能制造。

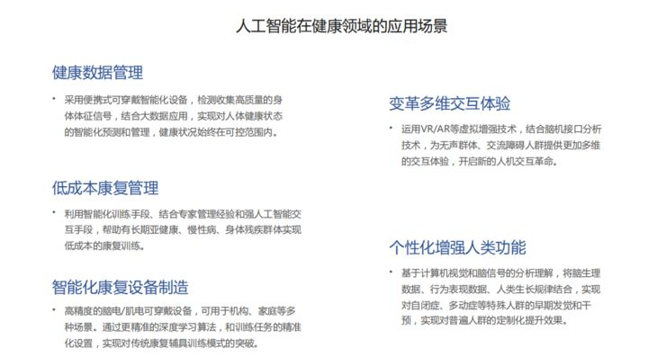
健康:降低健康管理成本,實現交互革命,增強人類功能。

3、人工智能開放創新平臺逐步建立
雖然人工智能技術不斷向眾多行業和商業場景滲透,但目前人工智能的能力仍然不是像云計算一樣可以隨取隨用的通用資源,主要的人工智能技術還掌握在大型科技公司和互聯網巨頭的手里,若能讓人工智能普惠到更多公司和用戶,人工智能社會的建設才會明顯提速。在政府和大型公司的領跑下,越來越多的人工智能開放平臺開始涌現出來。

2017-2018年,科技部等多部門經充分調研和論證,確定了五大國家新一代人工智能開放創新平臺:分別依托百度、阿里云、騰訊、科大訊飛公司、商湯集團,建設自動駕駛、城市大腦、醫療影像、智能語音、智能視覺人工智能開放創新平臺,并由科技部、發改委、財政部、教育部、工信部、中科院等15個部門構成的新一代人工智能發展規劃推進辦公室來推進項目、基地、人才的統籌布局。
來源:中國科學院大數據挖掘與知識管理重點實驗室《2019 年人工智能發展白皮書》、雷鋒網